礦用非接觸式管道流量計怎么設置
點擊次數:2363 發布時間:2021-12-02 09:13:46
礦用非接觸式管道流量計采用了窗口化軟件設計,所有輸入參數、一起設置和顯示測量結果統一細分為100多個獨立的窗口表示,使用者通過“訪問”特定的窗口即可達到輸入參數、修改設置或顯示測量結果的目的,窗口采用兩位數字(包括+號)編號,從00~99,然后是+0、+1等。窗口號碼或稱窗口地址碼,表示特定的含義。
16鍵鍵盤的操作與顯示(按鍵面板如下圖所示)

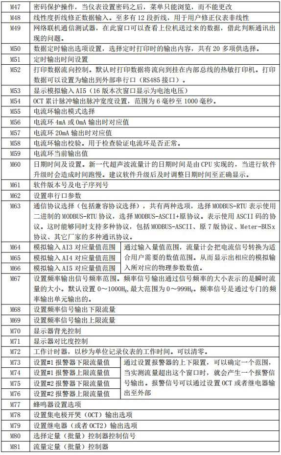
礦用非接觸式管道流量計菜單一覽表




上一篇:外夾式管道流量計不準的幾點因素
下一篇:管道流量計種類及優缺點


